Portfolio Details

Info

  • Category: Machine Learning
  • Tool: Python Language
  • Year: 2022
  • Project URL:

Sales of Champagne project

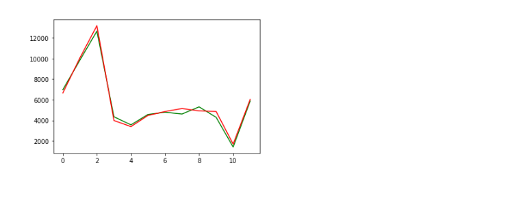
The problem is to predict the number of monthly sales of champagne for the Perrin Freres label (named for a region in France). The dataset provides the number of monthly sales of champagne from January 1964 to September 1972.